为什么选择广州南外?
2026年春季插班,给您N个理由
1. 广州南外是一所什么学校?
广州市南外实验学校(简称“广州南外”),位于南沙万顷沙十三涌,占地面积202亩,投资10个多亿,按照国家一级标准设计建造,旨在打造粤港澳大湾区十二年一体化民办国际化双语学校。
作为广外教育集团成员校,同时也是广东外语外贸大学外国语联盟校,广外集团通过理念制度、团队考核、学业监测、教师培训、科研支撑和学生的多元出口等六大体系在教育理念、师资、资源等方面对成员校进行帮扶,以确保学校的教学质量处于高水平。
项目包含小学、初中、高中部,采取双轨制升学通道,小班制教学和寄宿制管理模式。整体可容纳4300多名学生就读。其中小学、初中已于2021年9月正式开学,目前在校学生3000多人,教职工500余人;高中2023年9月开办,2025年招生600人,16个班全部招满。
2.学校的教育理念是什么?
广州南外始终秉持尊重差异、倡导多元、培养个性的教育理念。学校尊重每位学生的个性差异,鼓励他们在多元环境中实现自我发展。在这里,学生们被鼓励大胆表达,激发创造力,学校为他们提供了丰富多样的展示平台和机会。
▍办学宗旨:坚持全人教育,对学生的终身发展负责,培养走向世界的现代人
▍教学特色:轻负荷,高质量
▍育人特色:先做人,后成才
▍校训:明德尚行,学贯中西




3.学校的办学特色是什么?
外语特色
培养全球视野,成就跨国沟通
IC跨学科课程
语言学习融入真实情境
激发孩子全球理解力
数理特色
逻辑严谨,助力学术突破
从小学打牢数学根基,激发数感
初中重视数学建模、实验探究
物理、化学、生物等理科课程
注重动手实践与创新表达
让学生在演算与推理中
感受世界的精妙秩序





科创特色
国内率先引入DeepSeek AI助手
用前沿科技赋能教学与学习
教育的核心不止于知识传授
更是对未来社会的主动回应
科创课程体系
融合编程、机器人、3D建模、工程思维
激发学生的好奇心、
探索力与解决问题的能力
为学生通往科技的未来架桥铺路
艺体特色
在南外,艺术和体育
不是“附属”,而是“主场”
我们构建沉浸式艺体课程生态
开设舞蹈、声乐、器乐、
戏剧、美术、书法等艺术课程
开设篮球、足球、排球、
武术、游泳、跆拳道等专项训练
师资专业、赛事丰富、平台广阔
让每一个孩子找到自己的舞台
在挥洒汗水与灵感中
塑造审美力、专注力与坚韧品格





活动实践
教育不止于课堂,成长源于实践
以“七节七礼”为核心,
构建仪式感、责任感与归属感并重的育人体系
贯穿十二年学段,引领人生节奏
学生社团、节日活动、研学课程、
社会服务、班级建设……
处处皆育人,事事皆课程
让每个孩子在真实的体验中
认知世界、完善自我
4.学校有哪些特色课程?
六大品质课程
为学生铺设多元成长路径:
基础课程
融合课程
科创课程
艺体课程
项目拓展课程
个性化定制课程
从一年级开始
多语言学习,从此启航!
从四年级起
选修德语、日语、法语、
西班牙语、韩语等五门第二外语
为未来奠定多语优势
专长培养 | 学科无界
在科技、艺术、体育三个领域
每个孩子都有机会培养一项专长
锤炼持之以恒的能力
升学通道 | 提前布局
为学生定制个性化升学通道
从广州南外走向未来
5.作为一所寄宿制学校,食堂如何满足学生的一日五餐?
我校对食堂原材料的采购作出严格要求,覆盖饮食安全方方面面。
为确保达标,校领导亲自带领行政管理团队和食材质检员工每天早上6:30检查当日食材。食堂2022年被认定为A级食堂,专注于平衡营养的膳食,聘请专门的营养师为师生配餐,保证饮食科学合理。提供一日五餐(每天配备学生专用牛奶和新鲜水果):早、中、晚三餐、课间餐、宵夜,每周的菜谱周日晚上公布在学校公众号。





全体教职工跟学生一起就餐,班主任与本班学生同桌就餐,一方面加强师生互动,增进师生情感;另一方面可以加强看顾。一年级的学生,则由生活老师打饭盛汤,全程照顾饮食就餐。
6.学校采取了哪些措施帮助学生适应住宿生活?
学校虽为寄宿制,但小学可申请走读,初中原则上要求全体寄宿,有特殊原因可申请走读。走读生由家长自行接送,没有日接校车。
(1)一、二年级单层实木床,其他年级上下铺实木床、6人间,宿舍内配备两卫两浴、洗漱台、吹风机、空调、风扇、衣柜、鞋柜、消毒灯,走廊每层配备饮水机、可视电话;
(2)一、二年级每大间宿舍配备1位生活老师陪睡,其他年级每6间宿舍配备1位生活老师,夜间安排夜班宿管负责巡查,生活老师经过严格的岗前培训,负责照顾学生的生活起居;
(3)设置24小时校医室提供服务,遇突发情况可及时提供医疗护理;
(4)设置洗衣房,校服统一由洗衣房清洗,内衣、内裤、袜子则由学生自己手洗,低年级的孩子在生活老师的指导下完成,旨在培养孩子的独立生活能力;
(5)学生入学后,生活老师会进行生活技能的培养,教学生整理内务、收拾物品、叠被子、洗衣服等技巧,提高孩子生活实践能力。
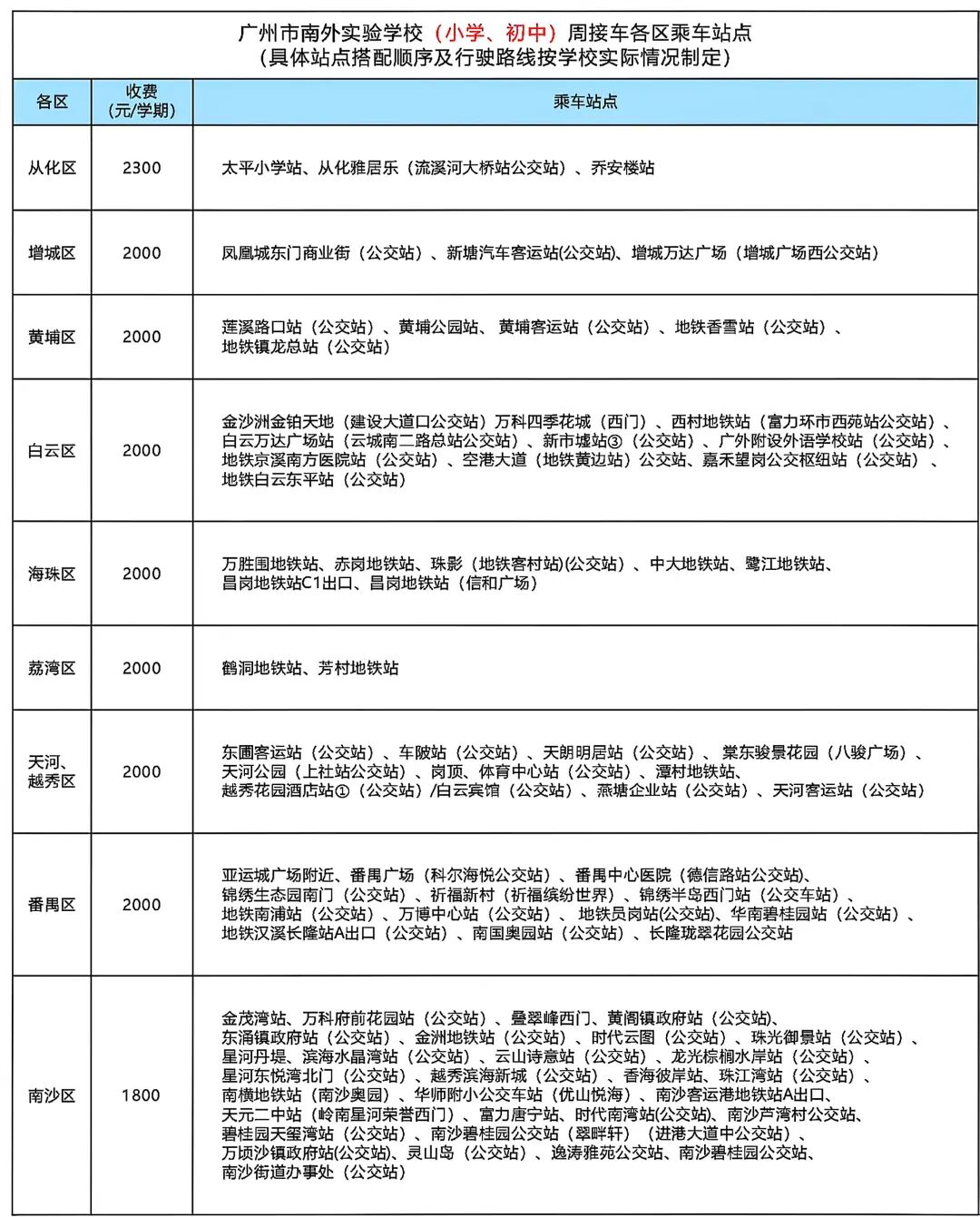
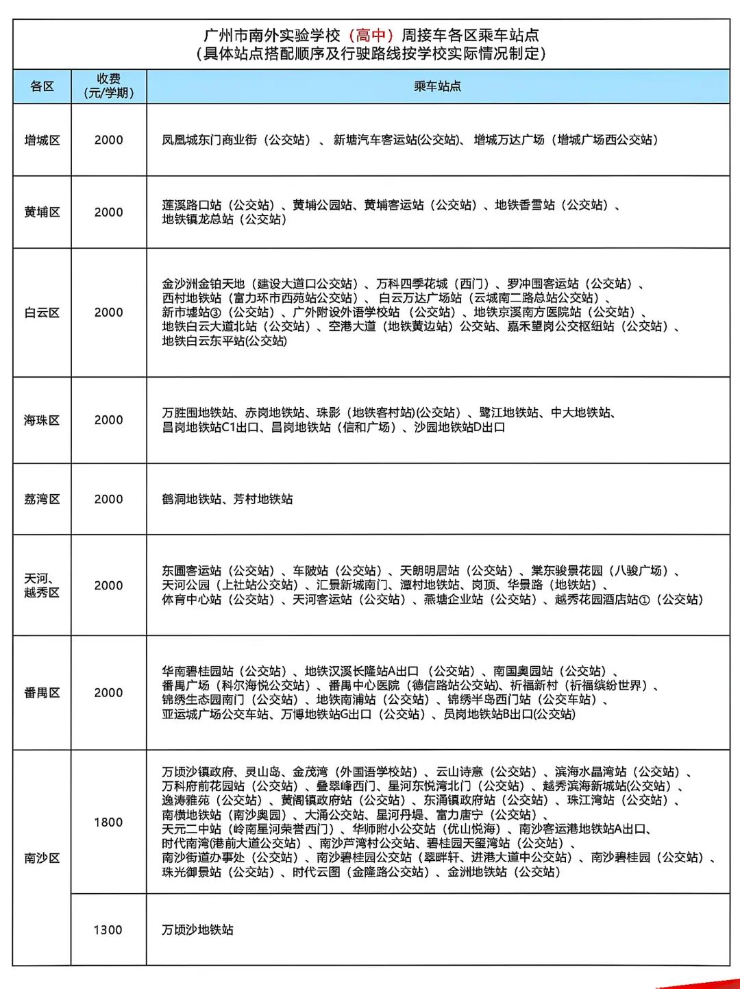
7.学校怎样安排学生周末往返?
我校出行非常便利,周接巴士站点几乎遍及广州市各个区,每个站点都有跟车老师护送,以下是2025年秋季周接站点图,可作参考。(所提供的站点均会到达,具体站点搭配顺序及行驶路线按学校实际情况制定)


8.学校的收费标准?

- 还没有人评论,欢迎说说您的想法!



